返回现代
本站首页
关于理工
学校简介
发展历程
学校荣誉
校风校貌
学校要闻
校园简讯
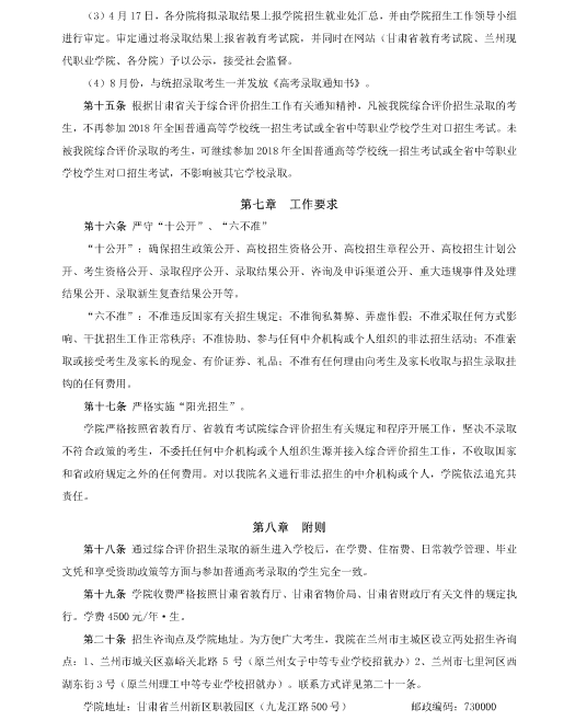
通知公告
职教动态
党团建设
党团动态
党务公开
跟总书记学党史
党纪学习教育
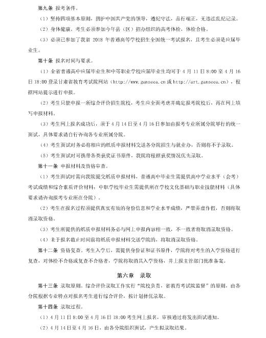
党史学习教育视频
党的二十大
教学工作
专业设置
名师工作室
教育工作
招生就业
招生政策
就业简讯
交流合作
校企合作
校校合作
职业技能等级认定
技能鉴定
普通话
专题专项
预防电信诈骗
心理健康
学校优秀社团
"双忧校"数字化课程资...
汽车电气系统检修
电工基础
平面设计与创意
机械基础
新能源汽车整车控制技...
智能制造加工技术
控制工程基础
工业机器人技术基础
新能源汽车电气
新能源汽车底盘检修
新能源汽车使用与维护
影视制作一站通
50节微课视频
兰西城市群同课异构
职业道德与法律
2023年“同课异构”专...
职业技能竞赛
中职
高职
竞赛报名须知
省级优质校建设
理工师说
校园风采
优秀师生
学生作品
兰现代职业学院2018综合评价实施办法
发布者:系统管理员
发布时间:2018-03-22
浏览次数:
0