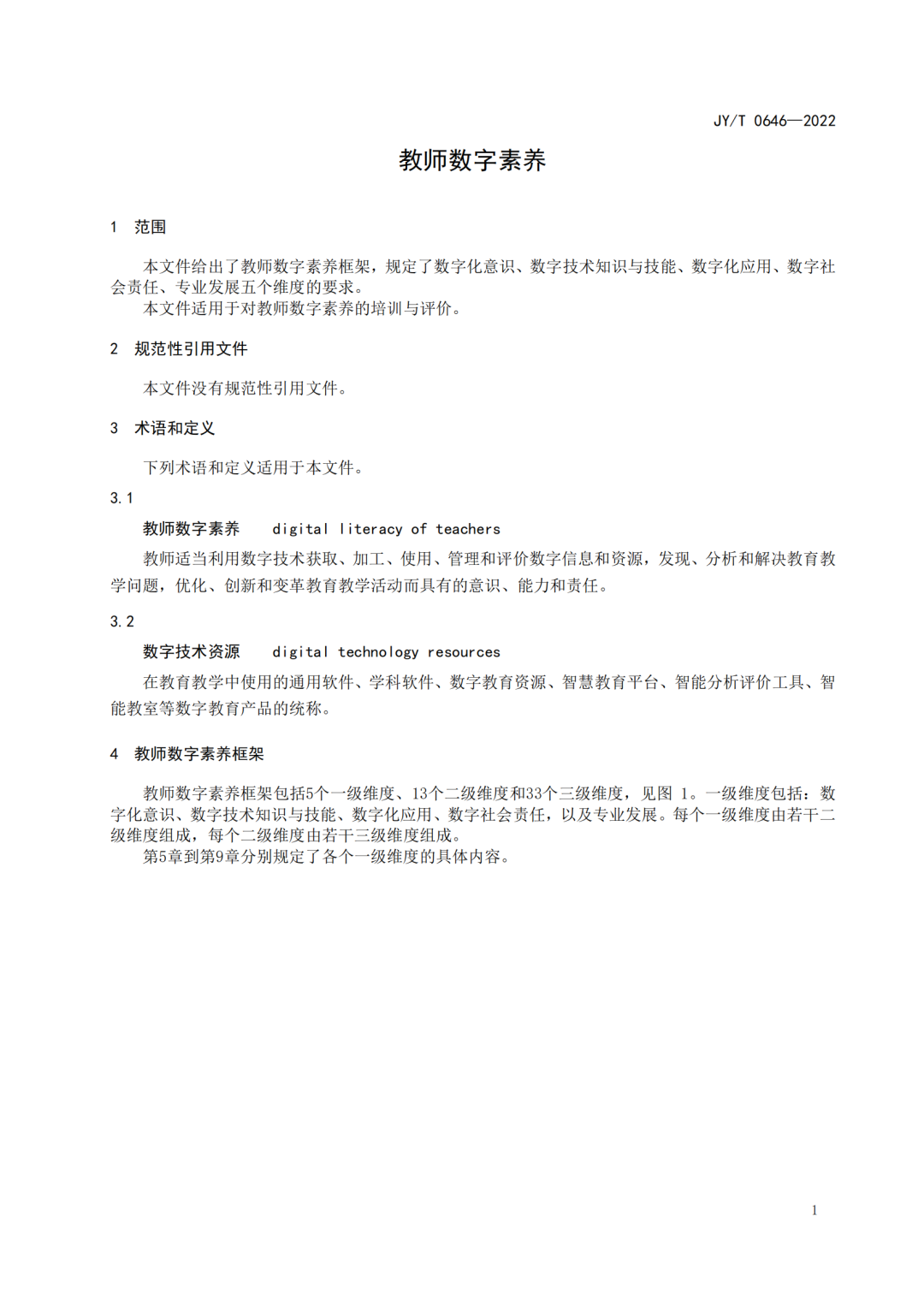
各省、自治区、直辖市教育厅(教委),各计划单列市教育局,新疆生产建设兵团教育局,有关部门(单位)教育司(局),部属各高等学校、部省合建各高等学校:
为深入贯彻落实党的二十大精神,扎实推进国家教育数字化战略行动,完善教育信息化标准体系,提升教师利用数字技术优化、创新和变革教育教学活动的意识、能力和责任,我部研究制定了《教师数字素养》标准,现作为教育行业标准予以发布,并自发布之日起施行。
特此通知。
附件:教师数字素养
教育部
2022年11月30日









各省、自治区、直辖市教育厅(教委),各计划单列市教育局,新疆生产建设兵团教育局,有关部门(单位)教育司(局),部属各高等学校、部省合建各高等学校:
为深入贯彻落实党的二十大精神,扎实推进国家教育数字化战略行动,完善教育信息化标准体系,提升教师利用数字技术优化、创新和变革教育教学活动的意识、能力和责任,我部研究制定了《教师数字素养》标准,现作为教育行业标准予以发布,并自发布之日起施行。
特此通知。
附件:教师数字素养
教育部
2022年11月30日








